原文:Learning Git Internals by Example

状态:草稿

计划修订本文,未来可能会简化一些...

动机

从 Subversion 和 Mercuria l切换到 Git 之后的几个月,我始终觉得 Git 在本质上是不同于 Subversion 和 Mercurial 的,但没法确切地说出区别。

我经常在 Github上 看到 tree、parent 等术语,也搞不清楚它们确切的含义。

因此我决定花些时间学学Git。

我会尝试概述,并阐述一路走来学到的关于Git的关键信息...但这仅是有助于我回答Git与其他源码控制工具区别的Git内部构造基本知识。

实体、引用、索引(Objects,References,The Index)

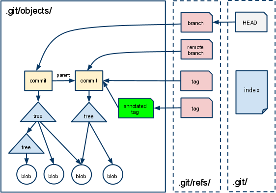
要理解 Git内部构造的核心,我们应理解三个东西: 实体引用索引

我发现这个模型非常优雅。用一个小小的图表就能完全展现,也易于理解记忆。

Big Picture

实体

你提交到一个Git代码仓库中的所有文件,包括每个提交的说明信息(the commit info)都在目录 .git/objects/中存储为实体

一个实体以一个40字符长度的字符串(该实体内容的SHA1哈希值)来标识。

实体有4类:

  1. blob - 存储文件内容。
  2. tree - 存储目录结构和文件名。
  3. commit - 存储提交的说明,组成Git的提交图谱。
  4. tag - 存储带注释的标签(tag)。

下文的示例会阐明这些实体是如何相互关联的。

引用

Git中,一个分支(branch)远程分支(remote branch)或一个标签(tag)(也称为轻量标签)仅是指向一个实体的一个指针,这里的实体通常是一个commit实体。

这些引用以文本文件的形式存储在目录.git/refs/中。

符号引用(Symbolic References)

Git有一种特殊的引用,称为符号引用。它并不直接指向一个实体,而是指向另一个引用。举例来说,.git/HEAD就是一个符号引用。它指向你正在工作的当前分支。

索引

索引是一个暂存区,以二进制文件的形式存储为文件.git/index

git add一个文件,Git将该文件的信息添加到索引中。当git commit,Git仅提交索引文件中列出的文件。


示例

我们来演练一个简单的示例,创建一个Git代码仓库,提交一些文件,看看幕后.git目录中都发生了些什么。

初始化新的代码仓库

$ git init canai
初始化代码仓库后

发生了什么呢?

  • 创建了空目录.git/objects/.git/refs/
  • 还没有索引(Index)文件。
  • 创建了符号索引文件HEAD
$ cat .git/HEAD
ref: refs/heads/master

添加新文件

$ echo "A roti canai project." >> README
$ git add README
添加新文件后

发生了什么呢?

  • 创建了索引(Index)文件。它有一个SHA1哈希值指向一个blob实体。
$ git ls-files --stage
100644 5f89c6f016cad2d419e865df380595e39b1256db 0 README
  • 创建了一个blob实体。README文件的内容存储在该blob中。
# .git/objects/5f/89c6f016cad2d419e865df380595e39b1256db
$ git cat-file blob 5f89c6
A roti canai project.

首次提交

$ git commit -m'first commit'
[master (root-commit) d9976cf] first commit
1 files changed, 1 insertions(+), 0 deletions(-)
create mode 100644 README
首次提交后

发生了什么呢?

  • 创建了分支‘master’引用,指向‘master’分支中最新的commit实体。
$ cat .git/refs/heads/master 
d9976cfe0430557885d162927dd70186d0f521e8
  • 创建了第一个commit实体,指向代码仓库根目录tree实体。
# .git/objects/d9/976cfe0430557885d162927dd70186d0f521e8
$ git cat-file commit d9976cf
tree 0ff699bbafc5d17d0637bf058c924ab405b5dcfe
author Huiming Teo <huiming@favoritemedium.com> 1306739524 +0800
committer Huiming Teo <huiming@favoritemedium.com> 1306739524 +0800

first commit
  • 创建了tree实体。该tree代表目录“canai”。
# .git/objects/0f/f699bbafc5d17d0637bf058c924ab405b5dcfe
$ git ls-tree 0ff699
100644 blob 5f89c6f016cad2d419e865df380595e39b1256db  README

添加一个修改过的文件

$ echo "Welcome everyone." >> README
$ git add README
添加一个修改过的文件后

发生了什么呢?

  • 更新了索引(Index)文件。注意到了吗?它记录了一个新blob。
$ git ls-files --stage
100644 1192db4c15e019da7fc053225d09dea14bc3ac07 0 README
  • 创建了一个新的blob实体。README的整个内容被存入一个新的blob。
# .git/objects/11/92db4c15e019da7fc053225d09dea14bc3ac07
$ git cat-file blob 1192db
A roti canai project.
Welcome everyone.

向子目录中添加文件

$ mkdir doc
$ echo "[[TBD]] manual toc" >> doc/manual.txt
$ git add doc
向子目录添加文件后

发生了什么呢?

  • 更新了索引(Index)文件。
$ git ls-files --stage
100644 1192db4c15e019da7fc053225d09dea14bc3ac07 0 README
100644 ea283e4fb22719fad512405d41dffa050cd16f9a 0 doc/manual.txt
  • 创建了一个新的blob实体。
# .git/objects/ea/283e4fb22719fad512405d41dffa050cd16f9a
$ git cat-file blob ea283
[[TBD]] manual toc

第二次提交

$ git commit -m'second commit'
[master 556eaf3] second commit
 2 files changed, 2 insertions(+), 0 deletions(-)
 create mode 100644 doc/manual.txt
第二次提交后

发生了什么呢?

  • 更新了分支“master”引用,指向该分支中最新的commit实体。
$ cat .git/refs/heads/master 
556eaf374886d4c07a1906b9fdcaba195292b96
  • 创建了第二个commit实体。注意它的“parent”是指向首个commit实体。这样形成了一个提交图谱。
$ git cat-file commit 556e
tree 7729a8b15b747bce541a9752a8f10d57daf221b6
parent d9976cfe0430557885d162927dd70186d0f521e8
author Huiming Teo <huiming@favoritemedium.com> 1306743598 +0800
committer Huiming Teo <huiming@favoritemedium.com> 1306743598 +0800

second commit
  • 创建了一个新的代码仓库根目录tree实体。
$ git ls-tree 7729
100644 blob 1192db4c15e019da7fc053225d09dea14bc3ac07  README
040000 tree 6ff17d485bf857514f299f0bde0e2a5c932bd055  doc
  • 创建了一个新的子目录tree实体。
$ git ls-tree 6ff1
100644 blob ea283e4fb22719fad512405d41dffa050cd16f9a  manual.txt

添加一个注释标签(annotated tag)

$ git tag -a -m'this is annotated tag' v0.1 d9976
添加一个注释标签后

发生了什么呢?

  • 创建了一个标签引用,指向一个tag实体。
$ cat .git/refs/tags/v0.1 
c758f4820f02acf20bb3f6d7f6098f25ee6ed730
  • 创建了一个tag实体。
$ git cat-file tag c758
object d9976cfe0430557885d162927dd70186d0f521e8
type commit
tag v0.1
tagger Huiming Teo <huiming@favoritemedium.com> 1306744918 +0800

this is annotated tag

添加一个新的(轻量的)标签

$ git tag root-commit d9976
添加一个新的轻量标签后

发生了什么呢?

  • 创建了一个标签引用,指向一个commit实体。
$ cat .git/refs/tags/root-commit 
d9976cfe0430557885d162927dd70186d0f521e8

补充阅读

接下来做什么呢?

寻找适合分布式团队、长期项目的一个最小化git工作流。